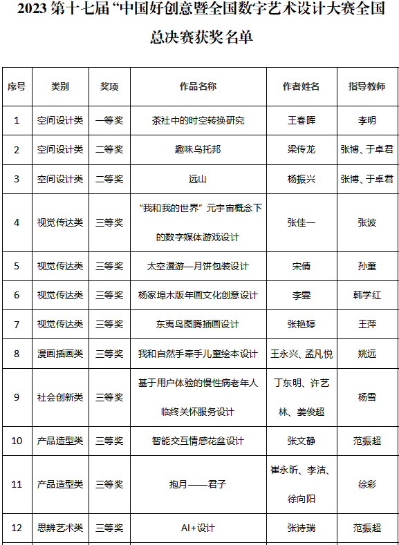
近日,2023第十七届“中国好创意暨全国数字艺术设计大赛”公布国赛及省赛获奖结果,设计艺术学院视觉传达设计、环境设计、产品设计三个专业的学生作品共获得国赛一等奖1项、二等奖2项、三等奖9项;省赛一等奖1项、二等奖8项、三等奖7项的优异成绩。

设计艺术学院环境设计专业王春晖同学的《茶社中的时空转换研究》获国赛一等奖;徐彩、杨雪、姚远、张波、王萍、孙童、韩学红、范振超8位老师获评优秀指导教师。

中国好创意暨全国数字艺术设计大赛是入选2023中国高等教育学会公布的普通高校学科竞赛排行榜的竞赛,也是我校纳入国家级A类比赛目录的赛事。
本届大赛主题是“创艺、创新、创产、创界”,旨在落实国家数字创意产业远景规划,转化高等院校原创知识产权,深度挖掘、选拔和推广中国创意界的精英人才和优秀作品。比赛设静态设计作品类、动态视频作品类、交互体验作品类、融合创新作品类、作品类别涉及空间设计、视觉传达、数字视频等。大赛共收取来自1300余所高校的80000余幅作品。设计艺术学院自2022年11月大赛启动以来,在学院层面积极宣传,发动学生充分准备,特别是发动应届毕业生拿出最好的作品参赛,最终报送194件作品。在备赛中,指导教师认真研究大赛规程,确定参赛选题和学生,精心指导,师生集思广益涌现出了一批优秀的设计作品和创意成果。
此次成绩的取得,充分展现出学院学生扎实的专业素养、良好的综合素质及设计创新能力,为进一步提升教学质量,推动课堂设计项目实战化起到了积极的作用。