学术动态

我校21项课题获2021年度山东省艺术科学重点课题立项

发布时间:2021-07-24 23:35:38

来源:科研处(学科建设办公室)

作者:张峻溢

编辑:张峻溢

复审:

终审:

终审 复审

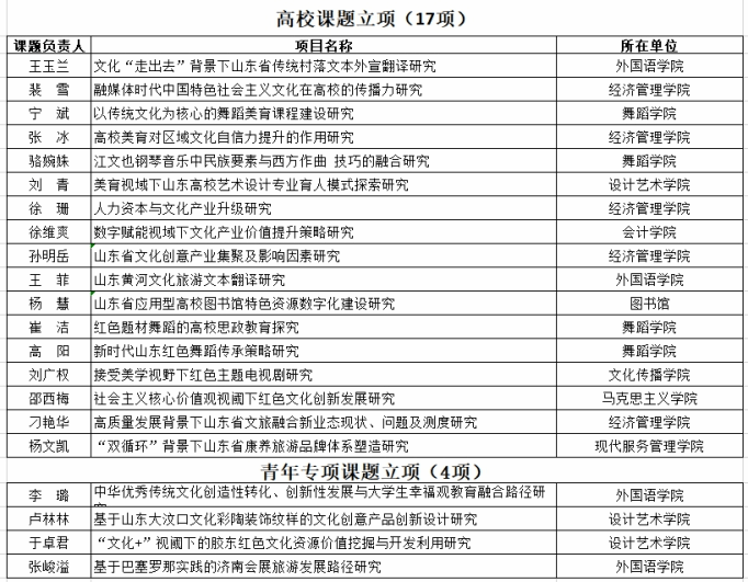
山东省艺术科学重点课题评审办公室于7月16日公布了2021年度山东省艺术科学重点课题立项项目名单,全省高校课题立项640项,文化单位课题立项130项,青年专项课题立项200项。我校此次共申报46项,21项课题获批立项,其中高校课题17项,青年专项4项,具体情况如下(排名不分先后):

科研处(学科建设办公室)

2021年7月24日    

TOP